欢迎访问甘肃经济信息网!
今天是:
会员中心
信息统计
首 页
研究成果
研究院简介
信息化建设
组织机构
高质量发展
院务动态
甘肃招标
时政要闻
数字经济
经济动态
一带一路
发改视点
乡村振兴
投资分析
发展规划
监测预测
文库下载
首页
/
甘肃招标
/
竞争性磋商/谈判
/ 正文
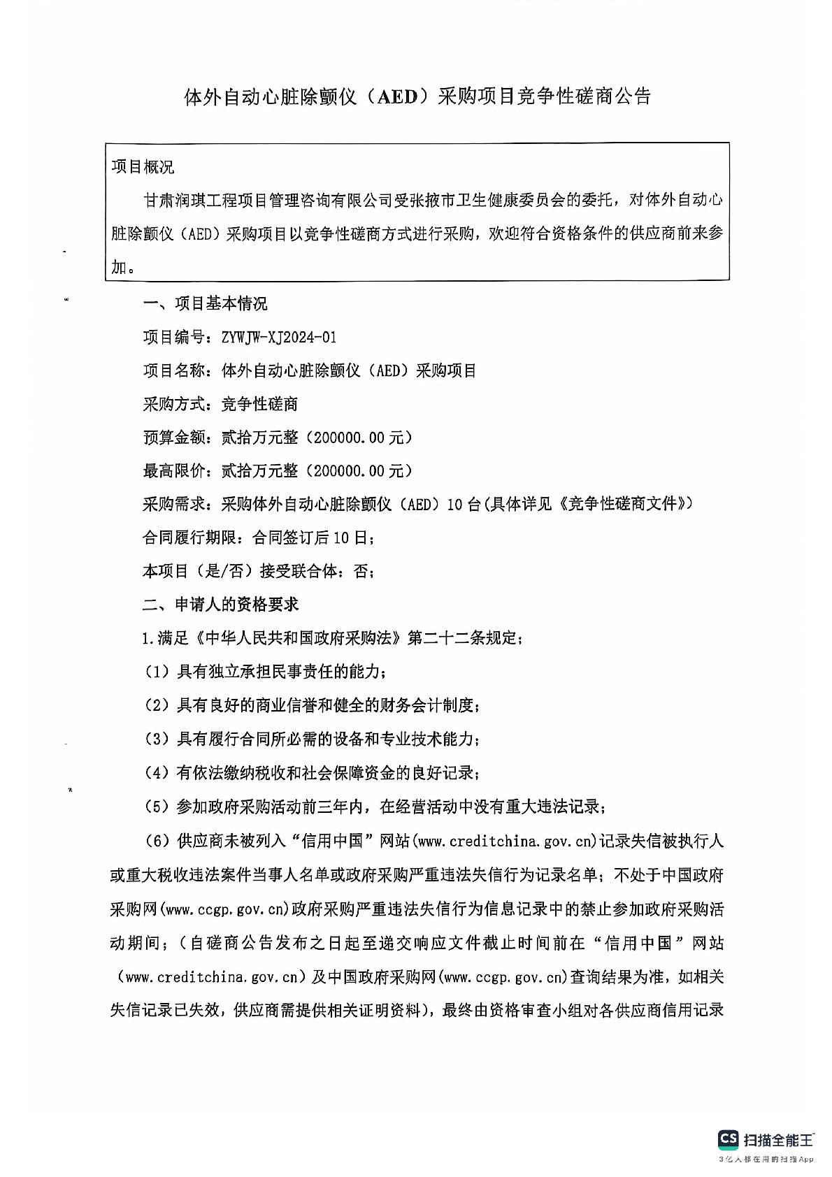
体外自动心脏除颤仪(AED)采购项目
时间:2024-10-24
来源:
上一篇:没有了
下一篇:
甘肃省草原技术推广总站监测专用设备购置项目第二次